beat365唯一官网
网站首页
学院概况
学院简介
学院领导
机构设置
学院文化
师资队伍
马克思主义基本原理教研部
毛泽东思想与中国特色社会主义理论体系概论教研部
习近平新时代中国特色社会主义思想概论教研部
思想道德与法治教研部
中国近现代史纲要教研部
形势与政策教研部
研究生教研部
思政教学
教研活动
教学成果
科学研究
科研信息
科研立项
科研团队
科研成果
规章制度
学科建设
工作动态
导师名录
常用下载
党团工作
学团工作
党建工作
理论宣讲
明德工作室
工作室概况
初入大学
心理驿站
国学芸萃
中华美德
情感天地
职来职往
网站首页
学院概况
学院简介
学院领导
机构设置
学院文化
师资队伍
马克思主义基本原理教研部
毛泽东思想与中国特色社会主义理论体系概论教研部
习近平新时代中国特色社会主义思想概论教研部
思想道德与法治教研部
中国近现代史纲要教研部
形势与政策教研部
研究生教研部
思政教学
教研活动
教学成果
科学研究
科研信息
科研立项
科研团队
科研成果
规章制度
学科建设
工作动态
导师名录
常用下载
党团工作
学团工作
党建工作
理论宣讲
明德工作室
工作室概况
初入大学
心理驿站
国学芸萃
中华美德
情感天地
职来职往
当前位置:
网站首页
>>
思政教学
>>
教学成果
>> 正文
第十届省级教学成果奖(高等教育类)申报展示材料十
发布时间:2025-09-18 编辑: 点击量:
第十届省级教学成果奖(高等教育类)申报材
料
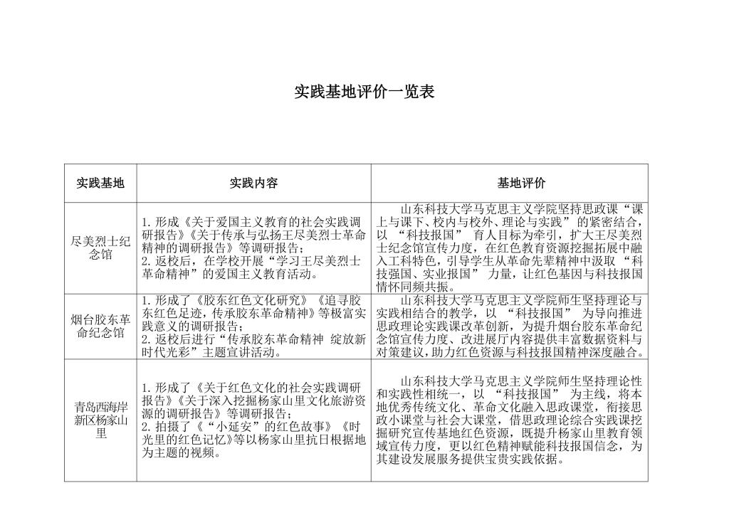
材料十:实践教学基地建设情况
上一条:
第十届省级教学成果奖(高等教育类)申报展示材料十一
下一条:
第十届省级教学成果奖(高等教育类)申报展示材料九
相关链接
中国社会科学院
教育部思政司
教育部社科司
山东省教育厅
马克思主义学习网
高校链接
南京师范大学beat365唯一官网
山东大学beat365唯一官网
中国石油大学(华东)beat365唯一官网